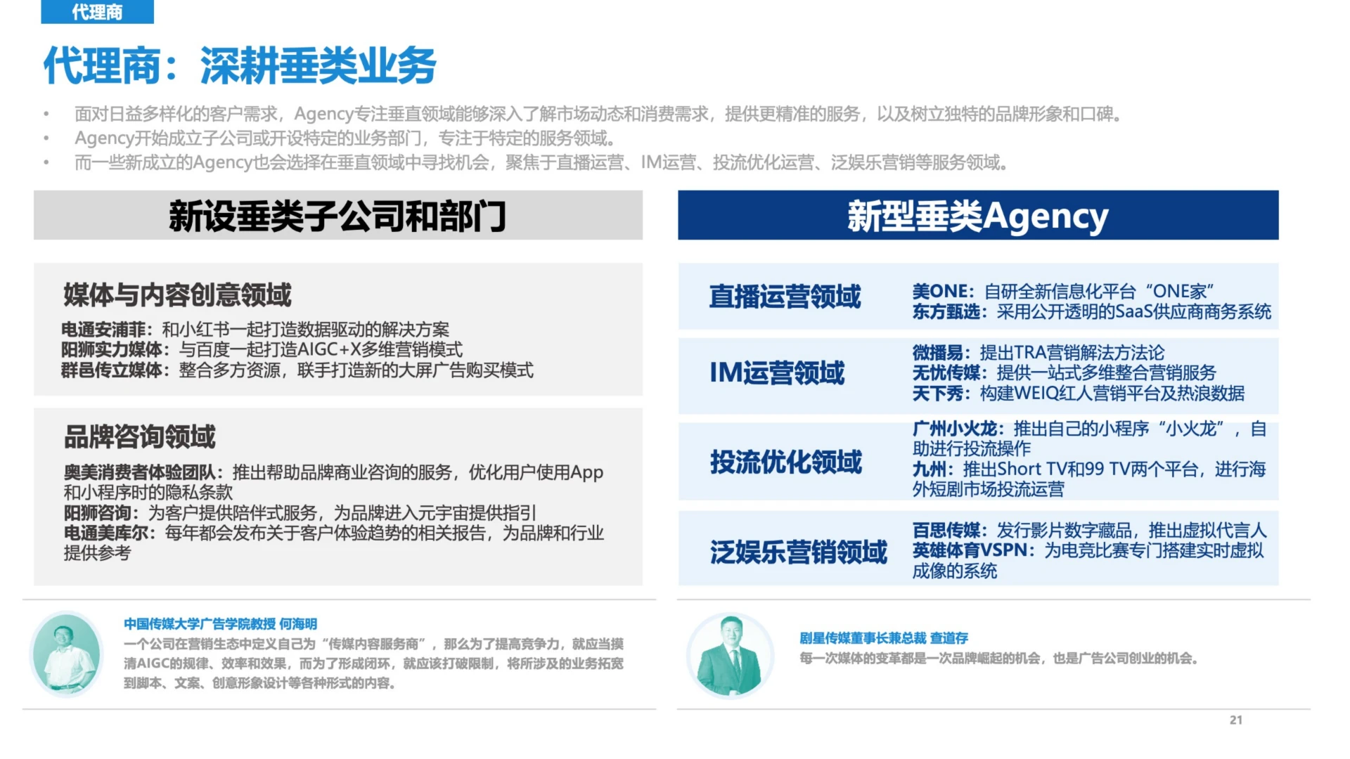
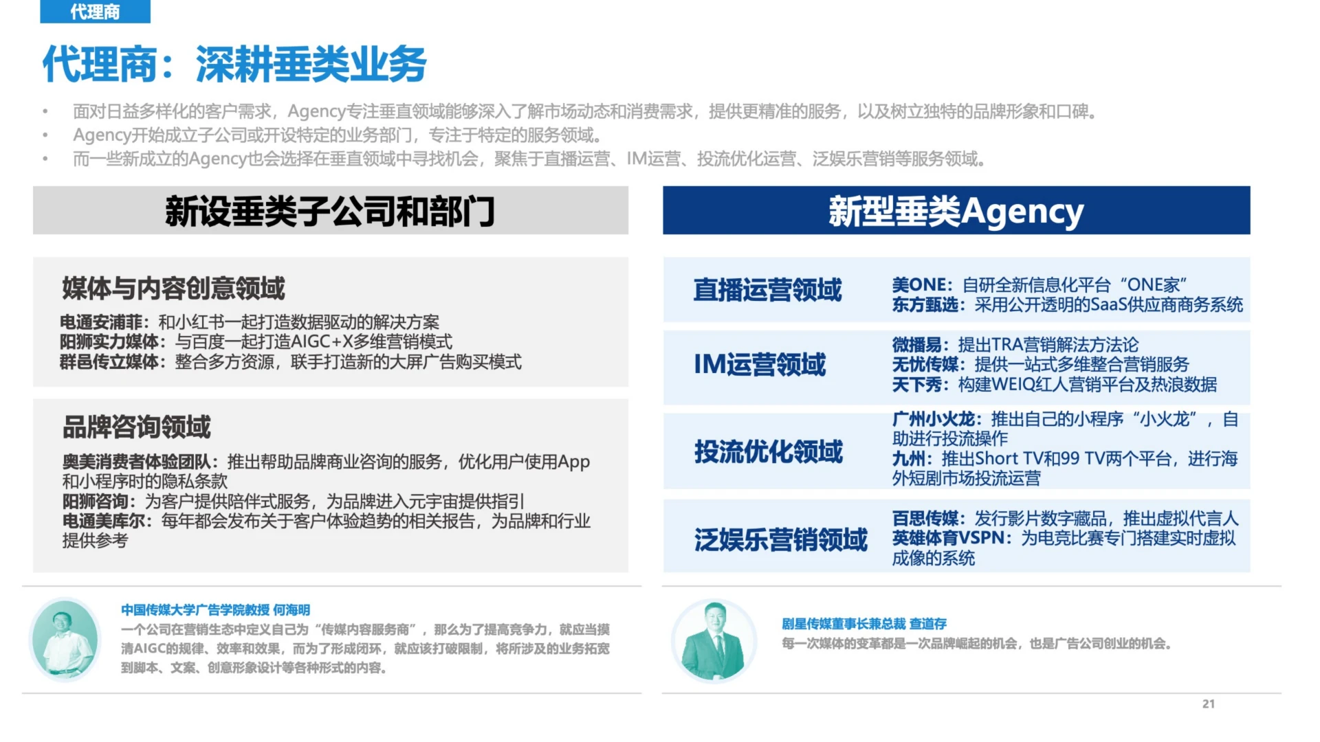
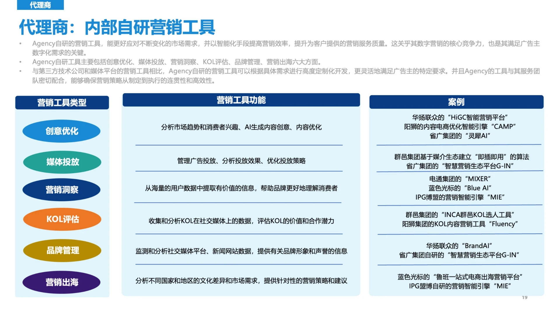
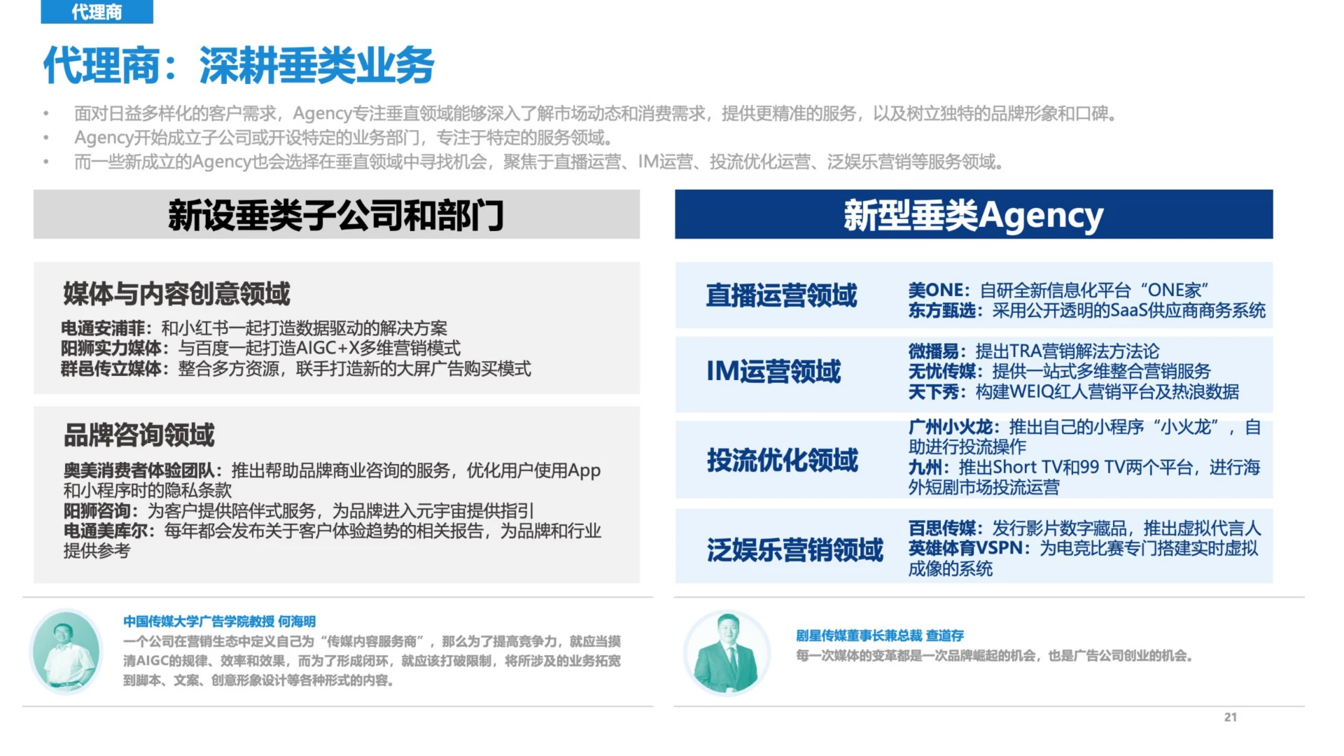
当前位置:首页营销资料知识地图新营销5.0-营销平台时代

新营销5.0-营销平台时代

新营销5.0-营销平台时代
下载权限
查看
  • 免费下载
    评论并刷新后下载
    登录后下载
  • {{attr.name}}:
您当前的等级为
登录后免费下载登录 小黑屋反思中,不准下载! 评论后刷新页面下载评论 支付以后下载 请先登录 您今天的下载次数(次)用完了,请明天再来 支付积分以后下载立即支付 支付以后下载立即支付 您当前的用户组不允许下载升级会员
您已获得下载权限 您可以每天下载资源次,今日剩余
版权声明

   站内部分内容由互联网用户自发贡献,该文观点仅代表作者本人。本站仅提供网络资源分享服务,不拥有所有权,不承担相关法律责任。如发现本站有涉嫌抄袭侵权/违法违规的内容, 请 联系我们 一经核实,立即删除。并对发布账号进行永久封禁处理。在为用户提供最好的产品同时,保证优秀的服务质量。


本站文章90%为原创内容,拥有所有权,转载时请加上所属。

给TA打赏
共{{data.count}}人
人已打赏
VIS视觉手册

Office品牌 — 办公软件

2026-3-23 16:54:12

知识地图

2025小红书闭环电商推广投放产品与方法论

2026-3-19 22:47:06

0 条回复 A文章作者 M管理员
    暂无讨论,说说你的看法吧
个人中心
购物车
优惠劵
今日签到
有新私信 私信列表
搜索